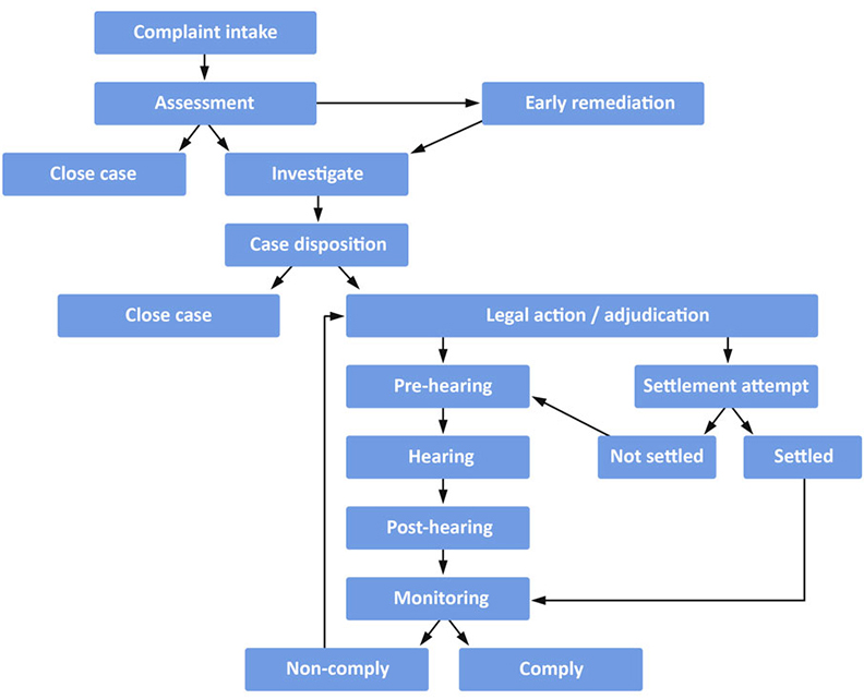
Complaint Process
The flowchart outlines the steps in the process. You may also download or print a PDF version of the complaint process flowchart.
For a detailed description of the steps visit the links on the left under complaint process.
Image

Timelines
- Intake and assessment: 21 days total
- Investigations: usually completed within 170 days
- Case disposition, (when charging and settlement decisions are made): 140 days
Because each case is unique, times will vary, and some may take much longer. If an agreement is not reached in case disposition, the case moves to adjudication, and a hearing before the board may be scheduled. It may take several months before a hearing is held, but you will be notified well in advance